消防泵常見故障,分析與預防對策
消防泵常見故障
( 一) 泵啟動后不能正常出水
1. 存在氣縛現象
離心式消防泵啟動之前沒有排空泵殼內殘存的空氣,由于空氣密度遠小于水的密度,致使啟動后葉輪雖然高速旋轉,但吸入口不能形成足夠的負壓,從而導致不能將液體吸入到泵殼內。這種離心泵不能正常出液的現象稱為氣縛現象。若吸入管路存在泄漏,泵在運行過程中也會發生氣縛現象。具有自動灌泵功能的離心泵,若自動灌泵系統存在故障,也不能保證泵啟動前泵殼內充滿被輸送的液體,從而影響泵的正常吸、排液。
2. 誤認為泵殼內已被灌滿液體
離心式消防泵停泵后沒有排空泵殼內的液體,一段時間內沒有啟動。當再次啟動后,由于吸入管路及底閥等部位存在閉合不嚴,導致泵殼內液體漏掉,而操作者沒能及時發現泵殼內未灌滿液體,致使消防泵不能正常工作。
3. 吸水管未伸入到液面以下
離心式消防泵啟動時,尤其是安裝在消防車上的離心泵,沒有將與泵連接的吸入管插入到消防水槽或其他貯水設施的液面以下,導致泵啟動后不能正常出水。
4. 泵啟動后未打開出水閥
泵正常啟動后應緩緩打開出口管路上的閥門,直到達到額定流量參數。若操作者因疏忽大意或者由于平時缺乏必要的訓練,在緊急狀態下忙中出錯,而沒有及時打開出水閥。這樣泵雖然啟動了,但仍然不能正常輸送消防用滅火劑。
5. 泵的葉輪逆轉
離心式消防泵往往采用電動機驅動。若電動機的正負極接反了,就會導致泵的葉輪逆轉,尤其是新安裝的或維修、更換的泵。泵的葉輪逆轉,就不能將液體壓送到出口管路,而吸入口不能形成一定的真空,從而不能保證泵啟動后正常吸入、排出液體。
6. 泵進出口管線設計存在缺陷
與泵連接的吸入和壓出管路的直徑應與泵的性能參數相匹配,通常吸入管徑稍大于壓出管徑。若泵出口管線設計不夠合理,直徑過大,會導致泵的輸出流量達不到工藝要求,從而影響泵的正常輸出液體。當吸入管路阻力過大時,消防泵吸入管路的真空表雖然有很大的真空度,但泵不能吸入液體,從而導致壓出管路無液體流出。若壓出管路阻力太大或葉輪旋轉受阻,消防泵壓出管路的壓力表雖然有壓力,但壓出管路也會沒有液體排出。
7. 濾網、底閥或葉輪堵塞
濾網是為了防止雜質被吸入泵內而使管路、葉輪等出現堵塞或磨損;底閥是單向閥,防止液體從泵內沿吸入管流出。若濾網、底閥或葉輪等部位存在堵塞現象,同樣會導致泵雖然啟動了,但不會有液體吸入,也不會有液體壓出。
( 二) 汽蝕現象導致泵損壞
離心泵的實際安裝高度不能超過其最大允許安裝高度,即泵吸入口距離吸入池(槽)等設施液面的最大垂直距離。離心泵安裝高度過高會導致汽蝕現象,此時泵啟動后若不能在規定時間內停泵,將會在短時間內導致葉輪、泵殼等產生蜂窩狀孔洞而使泵產生噪聲、振動或被損壞。同時,汽蝕現象還會進一步形成電化學腐蝕,加速金屬剝蝕的破壞速度。導致汽蝕現象的原因是泵的安裝高度不合適,致使葉輪葉片入口附近的液體壓力低于輸送溫度下液體的飽和蒸汽壓力時,液體就會在低壓區汽化形成氣泡 。
氣泡隨著葉輪高速旋轉,運動到液體壓力較高處時被高壓液體壓破重新凝結而形成空穴。這樣,周圍的液體會以極高的速度和頻率沖過來補充氣泡凝結留下的空穴。若氣泡在葉輪、泵殼表面或附近被壓破,高速和高頻率沖過來的液體形成局部沖擊高壓,導致金屬表面出現蜂窩狀孔洞而使金屬產生疲勞破壞。
( 三) 產生振動或異常聲音
1. 安裝不牢固,緊固件松動
離心式消防泵啟動后,葉輪會高速旋轉。若離心式消防泵的安裝不牢固,或者長時間運轉導致緊固件松動,會使泵在運轉過程中產生振動、噪聲,甚至在短時間被損壞。
2. 泵體與泵軸安裝不正
液體經過消防泵獲得的有效能量是從泵的葉輪獲得的,而葉輪獲得的能量是從泵軸得到的(公眾號:泵管家),泵軸獲得的能量又是由電動機提供的。泵在運行時,泵軸帶動葉輪高速旋轉。若泵體與泵軸安裝不正,會導致葉輪偏離與泵殼摩擦,從而產生振動,嚴重時會導致葉輪、泵殼損壞。
3. 葉輪和密封環之間磨損
葉輪和密封環如不能保證良好的潤滑狀態,二者之間產生磨損使間隙增大,當間隙超過一定值時會導致泵產生振動、噪聲。磨損程度隨著泵的運行時間延長而增大。
4. 汽蝕現象導致泵內部聲音異常
吸入管路阻力過大、密封不嚴漏入空氣、被吸送液體溫度過高、流量太大等等,都會引發汽蝕現象,從而使泵內產生異常聲音或劇烈振動。
( 四) 泄漏
離心式消防泵安裝時,要求泵體與管路之間、泵殼與泵軸之間都要有嚴格的密封,否則會產生泄漏現象。泵在運行過程中產生的泄漏通常有兩種情況,一是泵內液體沿密封不嚴處向泵外泄漏,大量泄漏時會影響泵的輸送能力;二是外界空氣倒吸入泵的吸入口,空氣進入易導致氣縛現象。消防泵的密封有機械密封和填料密封兩種形式。機械密封密封效果好,使用壽命長。若消防泵運轉時振動過大,易破壞密封端面液膜而導致機械密封泄漏,嚴重時能造成機械密封的磨損、開裂或損壞。壓緊式填料密封結構簡單,裝配及維修方便,便于及時發現泵有無密封故障,更適合于消防泵工作間歇性的特點。美國的 NF - PA20 規定,消防泵不能采用機械密封。我國規范對消防泵的密封方式沒有規定,但設計中應盡量考慮采用填料密封 。
( 五) 泵軸斷裂
軸承潤滑不好會導致軸承過熱,磨損嚴重;泵軸與電動機軸不同心;超負荷運轉等,都可能導致泵軸斷裂。
( 六) 電動機損壞
離心泵往往采用電力驅動。若配套電動機的功率不符合泵性能參數的要求,泵啟動后電動機超負荷運轉而導致電動機損壞。若泵在啟動時沒有將出口管路上的閥門關閉,不能實現“零流量”啟動,會導致電動機的啟動電流過大而燒壞。
消防泵故障的快速診斷
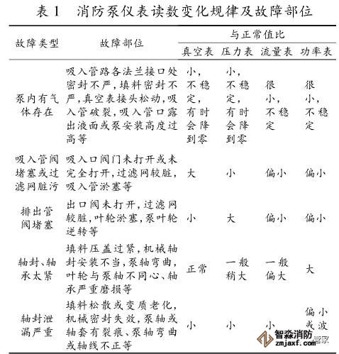
離心式消防泵在運行過程中,通過監測真空表、壓力表、流量表、功率表讀數特征可快速判斷故障類型及故障部位(公眾號:泵管家),簡捷方便地診斷消防泵的故障。
與正常值相比,消防泵儀表讀數變化規律及故障部位如表 1 所示。

預防故障的對策
( 一) 預防氣縛現象的對策
預防氣縛現象的對策為:一是離心式消防泵啟動前要灌滿被輸送的流體,以排凈泵殼內積存的空氣。灌泵時要保證吸入管路的底閥有較好的閉合性;具有自動灌泵系統的離心泵,要保證自動灌泵系統工作正常;泵停車后若短時間內啟動,可以不排空,但在下次啟動前應檢查泵內是否充滿液體。二是定期檢查吸入管路的氣密性,防止密封不嚴倒吸入空氣,以避免運行過程中的泵重新出現氣縛現象而影響工作。
( 二) 預防汽蝕現象的對策
一是控制、調整泵的安裝高度,使泵的吸入口與池(槽)液面間的安裝高度不超過最大允許安裝高度,尤其是移動式消防泵,若不能正常吸排液,有可能是安裝高度不合適。通過降低安裝高度或倒灌式安裝,往往能解決實際問題而且泵還不容易被損壞。
二是在泵前增設小容量貯水池(罐),以增加液位的高度,提高靜壓力,從而縮短吸入貯槽液面與泵吸入口間的距離,防止汽蝕現象。
三是通過減少泵吸入管路上的流動阻力損失的辦法,也能有效地預防汽蝕現象。在允許范圍內盡量縮短吸入管路長度,少設彎頭、閥門等管件,適當增大吸入管路直徑;定期檢查吸入管路、濾網和底閥,防止因堵塞而增大液體流動阻力。
四是通過提高泵材質的強度和抗磨蝕性,能有效地減少汽蝕現象對泵的沖蝕,以減少汽蝕現象對泵的破壞程度,延長其使用壽命。泵的葉輪在選材上,盡可能選擇抗汽蝕能力強的高硬度和高彈性材料制造。實踐證明,鋁鐵青銅、低碳鉻鎳合金鋼等材料比普通鑄鋼的抗汽蝕能力大得多。在泵的結構設計上,通過在離心泵葉輪前加裝誘導輪以提高抗汽蝕性能。
( 三) 防止電動機過載
一是泵在啟動前應檢查出口閥門是否處于全關閉狀態,以防止啟動電流過大而燒壞電動機。二是正確選擇與泵性能參數相匹配的配套電動機,防止電動機功率過小而超負荷長時間運轉。三是按照電動機技術參數要求進行檢修,檢查電源電壓和每相電流,確保誤差在允許范圍之內(一般不超過 3%)。卸下電動機,檢查齒輪箱軸組件和泵的葉輪、誘導輪的轉動靈活性,排盡液體查找有無機械故障、軸承是否損壞等 。
( 四) 保證液體流道暢通
定期檢查、清洗濾網,校正或更換底閥,清洗或更換吸入管路,尤其是緊急狀態下需要從溝、池或海里獲取消防用水時,防止雜草、淤泥、海藻及其他漂浮物吸入。定期清理泵葉輪內部積存的水垢及其他雜質,防止出現堵塞現象,以保證液體流道暢通,減少流動阻力,確保其平穩、高效運轉。
( 五) 防止不正常振動和磨損
一是泵安裝要牢靠,要定期檢查其牢固性,尤其是地腳或靠背螺栓,防止緊固件松動。
二是通過監測泵運轉時的振動波形等辦法加強監測,定期對葉輪和密封環間的磨損情況進行檢查、修理,及時發現、消除隱患。當發現泵啟動后振動不正常,應果斷分析是否存在汽蝕現象、葉輪是否平衡、泵軸和電動機軸是否同心或軸是否已經變形,而后采取相應的處置措施。
( 六) 防止泄漏
離心式消防泵出現微小泄漏時一般不會釀成事故,但會影響火場消防水或泡沫的供給能力。因此,采用填料密封的消防泵,要加強對密封填料的檢查,
發現密封不嚴應及時更換填料,以防止泵在運行過程中出現泄漏而影響其效能。若采用端面密封,則應定期檢查密封端面磨損情況;在更換電機與泵連接時要控制在允許的偏差范圍內,以減少泵的振動,從而預防密封端面液膜破壞而產生泄漏。
( 七) 防止泵軸斷裂
定期檢查并及時清洗軸承體,保證有足夠的潤滑油,防止干磨生熱;定期對泵軸和電動機軸進行校正,保證兩軸始終位于同一中心線上。為了防止離心泵軸承轉子失去穩定性而斷裂,尤其是高壓離心泵,在設計上應控制轉子的失穩轉速高于轉子的最高工作轉速,并適當考慮安全余量 。

海灣安全技術有限公司主營:海灣消防報警系統銷售報價,消防工程改造,氣體滅火、電氣火災安裝,售后安裝維修,檢測,調試,海灣消防網址:http://m.feimu-hr.com/;海灣服務熱線:18910580194
推薦文章
- 海灣消防主機觀察控制器顯示:查看報警、故障及預警指示
- 海灣消防主機熱敏打印機故障解決辦法
- 海灣消防設備短路或接地故障導致控制器損壞之分析與防范
- 海灣消防通訊總線故障怎么解決
- 防火卷簾兩側的專用感溫火災探測器,跨越防火分區是否需設短路隔離器?
- 新規發布:學生宿舍必須安裝火災自動報警系統或具有聯網功能的獨立式火災探測器!
- 氣體探測器如何與防爆風機聯動?
- 關于“海灣消防放氣勿入指示燈故障,不能聯動閃亮”問題的分析與改進建議
- 室內消火栓動壓不達標該咋辦?
- 【圖解】海灣主機故障現象集合及維修處理經驗分享






蘇公網安備32058102002150號